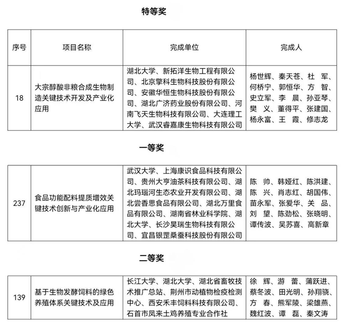
近日,2025年度中国商业联合会科学技术奖评选结果出炉,我校生命科学学院杨世辉教授团队牵头完成的《大宗醇酸非粮合成生物制造关键技术开发及产业化应用》项目荣获科技进步奖特等奖,实现我校在行业协会奖领域的历史性突破。另外,学校参与完成的两个项目分获一、二等奖。

杨世辉教授团队的获奖项目突破非模式工业菌株改造核心技术,实现非粮原料规模化生产大宗醇酸类化合物,在农林废弃物资源化利用、助力“双碳”目标等方面成效显著,经济与社会效益突出。团队以世界上独特的非模式工业菌株运动发酵单胞菌为底盘细胞,针对利用非粮原料生产大宗平台化合物缺乏高产稳产工业菌株及高效改造工具的痛点,开发了“生物制造光刻机”——高效基因组编辑与合成工具,解决了“生物制造芯片”——工业菌株“认知少、工具缺、改造难、产品单一”等痛点,建立了全球领先的工业菌株理性设计、高效改造与应用范例。
中国商业联合会科学技术奖经国家科技部、国家科学技术奖励工作办公室批准设立,是商业领域唯一国家级认定科技奖项。其评审标准聚焦商业科技领域的创新性、应用价值与产业贡献,注重“从实验室到生产线”的全链条技术攻关。此次评选科技进步奖特等奖38项。
学校将持续深化产学研协同创新,聚焦关键核心技术攻关,进一步激发科研人才创新活力,推动创新链、产业链深度融合,加快科技成果转化应用,力争在生物制造等领域取得更多突破性成果。
(审稿:柳菁 终审:覃红英)