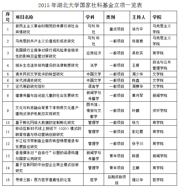
6月25日,全国哲学社会科学规划办公室公布了2015年国家社科基金年度项目和青年项目立项结果,我校14项课题获得立项资助,其中,重点项目1项、一般项目11项、青年项目2项;另外,有1项后期资助课题获批立项。
据悉,今年国家社科基金年度项目和青年项目受理有效申报27916项,其中申报重点项目1531项,一般项目19318项,青年项目7067项。五大社科研究系统中,高校申报24364项,占申报总数的87.3%。今年立项课题3777项,平均立项率为13.5%;其中重点项目274项,每项资助35万元;一般项目2476项,青年项目1027项,资助强度均为20万元。
我校今年申报国家社科基金年度项目和青年项目66项,立项率为21.2%;立项总数全国排名并列第70位,湖北省第6位。
